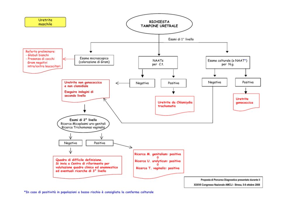
Uretrite maschile RICHIESTA TAMPONE URETRALE

Transcript

Uretrite maschile RICHIESTA TAMPONE URETRALE
Uretrite
maschile
RICHIESTA
TAMPONE URETRALE
Esami di 1° livello
Referto preliminare:
- Globuli bianchi
- Presenza di cocchi
Gram negativi
intra/extra leucocitari
Esame microscopico
(colorazione di Gram)
Uretrite non gonococcica
e non clamidiale
NAATs
per C.t.
Negativa
Esame colturale (o NAAT*)
per N.g.
Positiva
Eseguire indagini di
secondo livello
Uretrite da Chlamiydia
trachomatis
Negativa
Positiva
Uretrite
gonococcica
Esami di 2° livello
Ricerca Micoplasmi uro-genitali
Ricerca Trichomonas vaginalis
Negativa
Positiva
Ricerca M. genitalium: positiva
Quadro di difficile definizione.
Si invia a Centro di riferimento per
valutazione quadro clinico ed anamnestico
ed eventuali ricerche di 3° livello
0
Ricerca U. urelyticun: positiva
0
Ricerca T. vaginalis: positiva
Proposta di Percorso Diagnostico presentato durante il
XXXVII Congresso Nazionale AMCLI - Stresa, 5-8 ottobre 2008
*In caso di positività in popolazioni a basso rischio è consigliata la conferma colturale

Documenti analoghi

Uretriti

Uretriti Le indagini microbiologiche devono essere iniziate al più presto e comunque entro 2-4 ore dalla raccolta del campione[2]. Qualora l'assetto organizzativo dei centri di prelievo non consenta ciò, i ...

Dettagli

Uretriti non gonococciche

Uretriti non gonococciche hominis (10-15%), Trichomonas vaginalis (<5%). Altri agenti che possono causare un’uretrite sono Herpes simplex 1 e 2 (HSV-1/2), Treponema pallidum, micobatteri, batteri anaerobi, candida; frequent...

Dettagli

Uretriti - E

Uretriti - E Responsabile Servizio di Andrologia Urologica Clinica Urologica I Università Università di Firenze

Dettagli

Vulvo-vaginiti

Vulvo-vaginiti Miceti (lieviti) identificazione biochimica Trichomonas vaginalis nel secreto vaginale esame colturale Esame colturale campioni biologici diversi; ricerca completa microrganismi e lieviti patogeni ...

Dettagli