Mappa calcolo differenziale

Transcript

Mappa calcolo differenziale
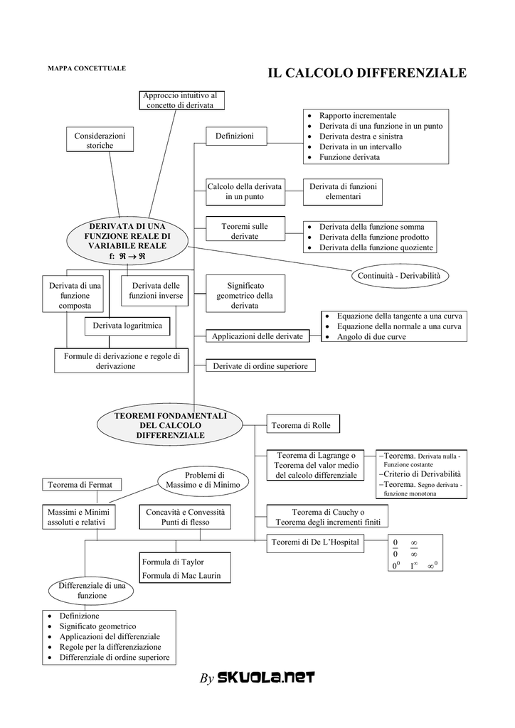
MAPPA CONCETTUALE
IL CALCOLO DIFFERENZIALE
Approccio intuitivo al
concetto di derivata
Considerazioni
storiche
•
•
•
•
•
Definizioni
Calcolo della derivata
in un punto
Teoremi sulle
derivate
DERIVATA DI UNA
FUNZIONE REALE DI
VARIABILE REALE
f: ℜ → ℜ
Rapporto incrementale
Derivata di una funzione in un punto
Derivata destra e sinistra
Derivata in un intervallo
Funzione derivata
Derivata di funzioni
elementari
• Derivata della funzione somma
• Derivata della funzione prodotto
• Derivata della funzione quoziente
Continuità - Derivabilità
Derivata di una
funzione
composta
Derivata delle
funzioni inverse
Significato
geometrico della
derivata
Derivata logaritmica
Applicazioni delle derivate
Formule di derivazione e regole di
derivazione
Derivate di ordine superiore
TEOREMI FONDAMENTALI
DEL CALCOLO
DIFFERENZIALE
Teorema di Fermat
• Equazione della tangente a una curva
• Equazione della normale a una curva
• Angolo di due curve
Problemi di
Massimo e di Minimo
Teorema di Rolle
Teorema di Lagrange o
Teorema del valor medio
del calcolo differenziale
−Teorema. Derivata nulla Funzione costante
−Criterio di Derivabilità
−Teorema. Segno derivata funzione monotona
Massimi e Minimi
assoluti e relativi
Concavità e Convessità
Punti di flesso
Teorema di Cauchy o
Teorema degli incrementi finiti
Teoremi di De L’Hospital
Formula di Taylor
Formula di Mac Laurin
Differenziale di una
funzione
•
•
•
•
•
Definizione
Significato geometrico
Applicazioni del differenziale
Regole per la differenziazione
Differenziale di ordine superiore
By Skuola.net
0
0
00
∞
∞
1∞
∞0