Titolo Fra Martino campanaro: cantiamo le similitudini! Prove per la

Transcript

Titolo Fra Martino campanaro: cantiamo le similitudini! Prove per la
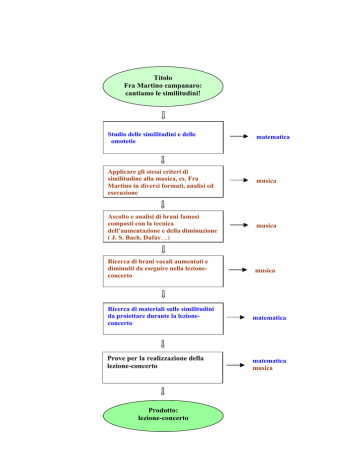
Titolo
Fra Martino campanaro:
cantiamo le similitudini!
Studio delle similitudini e delle
omotetie
matematica
Applicare gli stessi criteri di
similitudine alla musica, es. Fra
Martino in diversi formati, analisi ed
esecuzione
musica
Ascolto e analisi di brani famosi
composti con la tecnica
dell’aumentazione e della diminuzione
( J. S. Bach, Dufay…)
musica
Ricerca di brani vocali aumentati e
diminuiti da eseguire nella lezioneconcerto
musica
Ricerca di materiali sulle similitudini
da proiettare durante la lezioneconcerto
matematica
Prove per la realizzazione della
lezione-concerto
matematica
musica
Prodotto:
lezione-concerto