organigramma - Camera di commercio di Taranto

Transcript

organigramma - Camera di commercio di Taranto
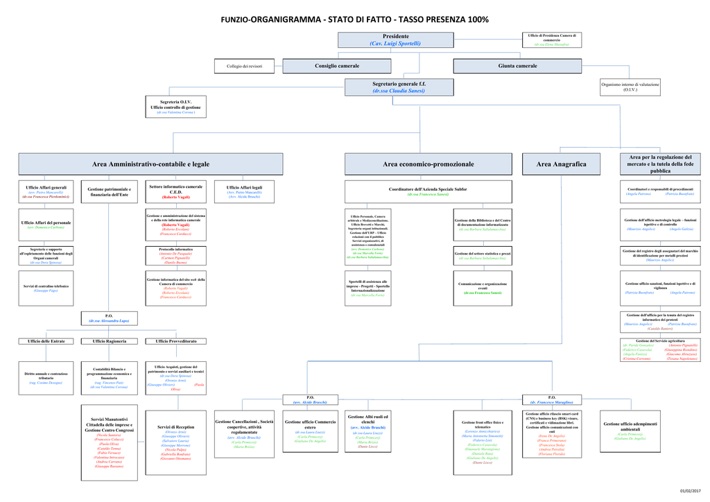
FUNZIO-ORGANIGRAMMA - STATO DI FATTO - TASSO PRESENZA 100%
Presidente
(Cav. Luigi Sportelli)
Collegio dei revisori
Ufficio di Presidenza Camera di
commercio
(dr.ssa Elena Massafra)
Consiglio camerale
Giunta camerale
Segretario generale f.f.
(dr.ssa Claudia Sanesi)
Organismo interno di valutazione
(O.I.V.)
Segreteria O.I.V.
Ufficio controllo di gestione
(dr.ssa Valentina Corona )
Area Amministrativo-contabile e legale
Ufficio Affari generali
(avv. Pietro Mancarelli)
(dr.ssa Francesca Pierdominici)
Gestione patrimoniale e
finanziaria dell'Ente
Settore informatico camerale
C.E.D.
(Roberto Vagali)
Area economico-promozionale
Ufficio Affari legali
Coordinatore dell'Azienda Speciale Subfor
(Avv. Pietro Mancarelli)
(Avv. Alcide Bruschi)
Ufficio Personale, Camera
arbitrale e Mediaconciliazione,
Ufficio Brevetti e Marchi,
Segreteria organi istituzionali.
Gestione dell’URP – Ufficio
relazioni con il pubblico
Servizi organizzativi, di
assistenza e consulenziali
(avv. Domenico Carbone)
(dr.ssa Marcella Forte)
(dr.ssa Barbara Saltalamacchia)
(Roberto Vagali)
(avv. Domenico Carbone)
(Roberto Ercolani)
(Francesco Carducci)
Segreterie e supporto
all’espletamento delle funzioni degli
Organi camerali
(dr.ssa Dora Spinosa)
Protocollo informatico
(Antonio De Pasquale)
(Carmen Pignatelli)
(Danilo Buono)
Servizi di centralino telefonico
(Giuseppe Fago)
Gestione informatica del sito web della
Camera di commercio
(Roberto Vagali)
(Roberto Ercolani)
(Francesco Carducci)
Sportelli di assistenza alle
imprese - Progetti - Sportello
Internazionalizzazione
(dr.ssa Marcella Forte)
Gestione della Biblioteca e del Centro
di documentazione informatizzato
(dr.ssa Barbara Saltalamacchia)
Gestione dell’ufficio metrologia legale – funzioni
ispettive e di controllo
(Maurizio Angelici)
(Angelo Galizia)
Gestione del settore statistica e prezzi
(dr.ssa Barbara Saltalamacchia)
Gestione del registro degli assegnatari del marchio
di identificazione per metalli preziosi
(Maurizio Angelici)
Comunicazione e organizzazione
eventi
(dr.ssa Francesca Sanesi)
Gestione ufficio sanzioni, funzioni ispettive e di
vigilanza
(Patrizia Buonfrate)
(Angela Patrono)
Gestione dell’ufficio per la tenuta del registro
informatico dei protesti
(Maurizio Angelici)
(Patrizia Buonfrate)
(Cataldo Ranieri)
P.O.
(dr.ssa Alessandra Lupo)
Ufficio delle Entrate
Ufficio Ragioneria
Ufficio Provveditorato
Diritto annuale e contenzioso
tributario
(rag. Cosimo Desogus)
Contabilità Bilancio e
programmazione economica e
finanziaria
(rag. Vincenzo Pati)
(dr.ssa Valentina Corona)
Ufficio Acquisti, gestione del
patrimonio e servizi ausiliari e tecnici
(dr.ssa Dora Spinosa)
(Oronzo Arnò)
(Giuseppe Olivieri)
(Paola
Oliva)
Gestione dei servizi amministrativofunzionali a supporto delle società
P.O.
(avv. Alcide Bruschi)
Servizi Manutentivi
Cittadella delle imprese e
Gestione Centro Congressi
(Nicola Santoro)
(Francesco Colucci)
(Paola Oliva)
(Cataldo Tenna)
(Fabio Versace)
(Valentina Introcaso)
(Andrea Carrano)
(Giuseppe Russano)
Area per la regolazione del
mercato e la tutela della fede
pubblica
Coordinatori e responsabili di procedimenti
(Angela Patrono)
(Patrizia Buonfrate)
(dr.ssa Francesca Sanesi)
Gestione e amministrazione del sistema
e della rete informatica camerale
Ufficio Affari del personale
Area Anagrafica
Servizi di Reception
(Oronzo Arnò)
(Giuseppe Olivieri)
(Salvatore Lauria)
(Giuseppe Morrone)
(Nicola Pulpo)
(Gabriella Bonfrate)
(Giovanni Ottomano)
Gestione Cancellazioni , Società
coopertive, attività
regolamentate
(avv. Alcide Bruschi)
(Carla Primicerj)
(Maria Brizio)
Gestione ufficio Commercio
estero
(dr.ssa Laura Liuzzi)
(Carla Primicerj)
(Giuliano De Angelis)
Gestione del Servizio agricoltura
(dr. Paride Gonzales)
(Antonio Pignatelli)
(Federico Casavola)
(Giuseppina Riondino)
(Angela Fanizzi)
(Giacomo Abruzzese)
(Cristina Corrente)
(Tiziana Napoletano)
P.O.
(dr. Francesco Maraglino)
Gestione Albi ruoli ed
elenchi
(avv. Alcide Bruschi)
(dr.ssa Laura Liuzzi)
(Carla Primicerj)
(Maria Brizio)
(Dante Lisco)
Gestione front office fisico e
telematico
(Lorenzo Annicchiarico)
(Maria Antonietta Simonetti)
(Valerio Lisi)
(Federico Casavola)
(Emanuele Marangione)
(Daniela Ruta)
(Giuliano De Angelis)
(Dante Lisco)
Gestione ufficio rilascio smart card
(CNS) e business key (BSK) visure,
certificati e vidimazione libri.
Gestione ufficio comunicazioni con
enti
(Irene De Angelis)
(Franca Primerano)
(Francesca Stola)
(Andrea Petralia)
(Floriana Florido)
Gestione ufficio adempimenti
ambientali
(Carla Primicerj)
(Giuliano De Angelis)
01/02/2017
FUNZIO-ORGANIGRAMMA - STATO DI FATTO - TASSO PRESENZA 100%
N.24
N.4
DIPENDENTE
N.13
DIPENDENTE
a
b
c
d
LISCO Dante
DIPENDENTE
1
ANGELICI Maurizio
I
2
ANNICCHIARICO Lorenzo
3
ARNO' Oronzo
4
BRUSCHI Alcide
5
BUONFRATE Patrizia
V FANIZZI Angela
6
CORONA Valentina
VI FORTE Marcella
7
DESOGUS Cosimo Damiano
8
FAGO Giuseppe
9
GALIZIA Angelo
MASSAFRA Rosanna
II CARBONE Domenico
PIERDOMINICI Francesca
III CASAVOLA Federico
RANIERI Cataldo
IV DE ANGELIS Giuliano
VII GONZALES Paride
N.27
12 LIUZZI Laura
13 LUPO Alessandra
14 MANCARELLI Pietro
15 MARAGLINO Francesco
16 MORRONE Giuseppe
17 OLIVIERI Giuseppe
18 PATI Vincenzo
19 PATRONO Angela
20 SANESI Claudia
21 SIMONETTI Antonietta
22 SPINOSA Dora
VIII MARANGIONE Emanuele
IX MASSAFRA Elena
10 LAURIA Salvatore
11 LISI Valerio
BRIZIO Maria
X PRIMICERJ Carla
a1
a2
a3
a4
a5
a6
a7
a8
a9
a10
a11
a12
a13
a14
a15
a16
a17
a18
a19
a20
a21
a22
a23
a24
a25
a26
a27
IRENE DE ANGELIS
XI RUTA Daniela
FRANCA PRIMERANO
XII SALTALAMACCHIA Barbara
FRANCESCA STOLA
XIII SANESI Francesca
ANDREA PETRALIA
CRISTINA CORRENTE
ROBERTO VAGALI
ROBERTO ERCOLANI
FRANCESCO CARDUCCI
DANILO BUONO
TIZIANA NAPOLITANO
GIUSEPPINA RIONDINO
GABRIELLA BONFRATE
GIACOMO ABRUZZESE
ANTONIO PIGNATELLI
CARMEN PIGNATELLI
CATALDO TENNA
ANDREA CARRANO
FLORIANA FLORIDO
ANTONIO DE PASQUALE
GIOVANNI OTTOMANO
NICOLA PULPO
FRANCESCO COLUCCI
NICOLA SANTORO
VALENTINA INTROCASO
GIUSEPPE RUSSANO
PAOLA OLIVA
FABIO VERSACE
Totale
N. 66 risorse umane
01/02/2017