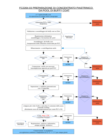
fc2264-03 preparazione di concentrato piastrinico da pool di buffy coat

Transcript

fc2264-03 preparazione di concentrato piastrinico da pool di buffy coat
FC2264-03 PREPARAZIONE DI CONCENTRATO PIASTRINICO
DA POOL DI BUFFY COAT
n° 5 unità di buffy coat
da separazione di sangue intero omogruppo
valutazione PLT e WBC
POSITIVA
Eliminazione
unità
NO
SI
Validazione e assemblaggio dei buffy coat su Eliot
Registrazione informatica
assemblaggio e lavorazione del pool
Registrazione
Informatica
Assemblaggio dei buffy coat
risospensione nella soluzione conservante per PLT
Bilanciamento e centrifugazione unità
SI
PRODOTTO
OK?
NO
Valutazione
NC
SI
AUDIT
PRODOTTO
RECUPERABILE?
NO
Connessione sterile con sacca per
leucodeplezione apposita per pool PLT
CONNESSIONE
OK?
Eliminazione
unità
Valutazione
NC
NO
SI
PRODOTTO
RECUPERABILE?
NO
Eliminazione
unità
AUDIT
Separazione e saldatura automatizzata
con i CompoMat
Separazione,
saldature
OK?
NO
Valutazione
NC
SI
AUDIT
PRODOTTO
RECUPERABILE?
NO
Eliminazione
unità
strippare più volte il tubo e miscelare il contenuto della sacca
controllo swirling
allestimento sacca di campionamento per conta PLT e CQ
Conta PLT ≥ 2.0
e swirling Presente?
NO
Valutazione
NC
SI
Archiviazione
Informatica
Registrazione cartacea e informatica,
stampa etichetta definitiva
AUDIT
Conservazione in incubatore
con agitazione continua e temperatura di 22 °C +/- 2 °C per cinque giorni
Eliminazione
unità