SPOT 4 DAL SITO illustrazione laboratorio

Transcript

SPOT 4 DAL SITO illustrazione laboratorio
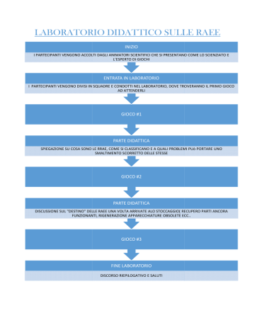
LABORATORIO DIDATTICO SULLE RAEE
INIZIO
I PARTECIPANTI VENGONO ACCOLTI DAGLI ANIMATORI SCIENTIFICI CHE SI PRESENTANO COME LO SCIENZIATO E
L'ESPERTO DI GIOCHI
ENTRATA IN LABORATORIO
I PARTECIPANTI VENGONO DIVISI IN SQUADRE E CONDOTTI NEL LABORATORIO, DOVE TROVERANNO IL PRIMO GIOCO
AD ATTENDERLI
GIOCO #1
PARTE DIDATTICA
SPIEGAZIONE SU COSA SONO LE RRAE, COME SI CLASSIFICANO E A QUALI PROBLEMI PUò PORTARE UNO
SMALTIMENTO SCORRETTO DELLE STESSE
GIOCO #2
PARTE DIDATTICA
DISCUSSIONE SUL "DESTINO" DELLE RAEE UNA VOLTA ARRIVATE ALO STOCCAGGIO( RECUPERO PARTI ANCORA
FUNZIONANTI, RIGENERAZIONE APPARECCHIATURE OBSOLETE ECC..
GIOCO #3
FINE LABORATORIO
DISCORSO RIEPILOGATIVO E SALUTI
GIOCO #1
Consiste nello smistare delle tessere con stampata un’ immagine che rappresenta un particolare tipo di
rifiuto speciale, come ad esempio batterie, toner ecc..
I partecipanti potranno scegliere di collocare ogni tessere in uno dei tre cesti ( RAEE, rifiuti pericolosi, rifiuti
non pericolosi)
Il duplice scopo di far capire agli animatori il livello di conoscenza generale sulla materia e di far capire ai
partecipanti, qualora già non lo sapessero, la differenza fra queste tipologie di rifiuti.
GIOCO #2
Le squadre dovranno sfidarsi in un quiz riepilogativo sulla classificazione delle raee.
Verrà scelto un rappresentante per ogni squadra, che dovrà posizionarsi dietro a un banco, sul quale sono
disposte delle palette.
L’ animatore mostrerà loro una figura che ritrae un rifiuto elettronico, i membri delle squadre scelti
dovranno rispondere sollevando una paletta recante il logo della tipologia prescelta di rifiuto. Una risposta
corretta farà guadagnare un punto alla squadra mentre in caso di parità verrà assegnato il punto solo al
giocatore più rapido.
La partita termina quando tutti i partecipanti al laboratorio hanno effettuato almeno un turno di gioco.
GIOCO #3
Alle squadre viene fornita una tabella sulla quale sono riportati i nomi di alcune componenti di computer, la
seconda colonna della tabella è invece vuota.
I giocatori dovranno provare a indovinare il valore al kilogrammo dei suddetti componenti.
Lo scopo del gioco è mostrare ai partecipanti l’enorme svalutazione che il prodotto nuovo subisce se viene
semplicemente inviato allo smaltimento per rientrarne materie prime, presentando così la possibilità ai
giocatori di riutilizzare ciò che può essere ancora utile, magari come componente di di ricambio per un altro
apparecchio.
L’ esperienza del laboratorio è integrata dal sito internet della squadra di organizzazione dello stesso.
Questo riporta interessanti notizie sul mondo delle RAEE, sul loro smaltimento e sul laboratorio. Su di esso
sono inoltre caricati video e immagini inerenti all’ argomento.
Tutto il materiale riportato è stato prodotto dalla squadra che organizza il laboratorio. Il contenuto di questo file, i giochi in esso illustrati, le
modalità di svolgimento del laboratorio e tutto il materiale riportato sul sito, compresi foto, video e testi sono proprietà intellettuale della squadra
che gestisce il laboratorio e ne è pertanto vietata la divulgazione o la pubblicazione con o senza scopo di lucro, senza l’esplicita autorizzazione degli
organizzatori (parere favorevole alla divulgazione deve essere dato da tutta la squadra all’unanimità), ai sensi degli art. 2575,2576 del codice civile,
art.70 l. 633/41,art. 88 l. 633/41.