La lirica provenzale

Transcript

La lirica provenzale
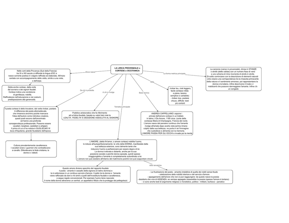
Nelle corti della Provenza (Sud della Francia)
tra XI e XIII secolo si diffonde la lingua d'OC e
nasce corrente poetica in volgare raffinata ed elaborata. All'inizio
cantata con accompagnamento della viella, simile a una viola,
o dell'arpa.
Detta anche cortese, dalla corte
del sovrano e dei signori feudali.
Cortese indica una condizione
di gentilezza, nobiltà,
Raffinatezza nell’educazione e nei costumi,
predisposizione alla generosità.
LA LIRICA PROVENZALE o
CORTESE o OCCITANICA
Dove nasce
La forma metrica principale
Stile
- trobar leu, cioè leggero,
facile (sintassi nitida
e piana, lessico
semplice e cantabile)
- trobar clus, poetare
chiuso, difficile: testi
più contorti
Da chi è prodotta
A chi si rivolge
Base teorica
La canzone (canso in provenzale), divisa in STANZE
o strofe (dette coblas) con un numero fisso di versi
e uno schema di rime ricorrente di strofa in strofa.
Di solito cominciano con la descrizione di elementi naturali
(che creano una corrispondenza tra la rinascita primaverile
della natura e il sentimento amoroso, poi rappresentano la
donna e la lodano, infine descrivono il rivale o i
maldicenti che possono danneggiare l'amante. Infine c'è
un congedo
Tematica principale
Il poeta cortese è detto trovatore, dal verbo trobar, poetare.
A differenza dal poeta altomedievale,
che rimaneva anonimo poichè mancava
l'idea dell'autore come individuo creatore,
questi poeti escono dall'anonimato
ed hanno una profonda
consapevolezza professionale. Possono essere
cavalieri, borghesi, castellani e artigiani.
Il primo di cui si ha notizia è GUGLIELMO IX
duca d'Aquitania, grande feudatario dell'epoca.
Cultura prevalentemente cavalleresca.
I cavalieri erano i guerrieri che combattevano
a cavallo. Difendevano la fede cristiana, le
donne e i deboli.
Pubblico aristocratico che fa riferimento
ad un'etica feudale, basata su valori laici cioè la
LEALTA', FEDELTA' E DEDIZIONE ASSOLUTA AL SIGNORE
ANDREA CAPPELLANO: espone i
principi dell'amore cortese in un trattato
in latino, il De Amore, 1185 circa. (corte della
contessa Maria di Champagne, Francia del nord).
L'amore nasce dal pensiero continuo che l'amante
rivolge all'amata dopo averla vista (prima rimane
colpito dalla sua bellezza, ne porta in sè l'immagine
che custodisce e alimenta con la memoria.
L'AMORE PASSA PER GLI OCCHI e invade poi la mente
L'AMORE, (detto fin'amor, o amore cortese) nobilita l'uomo,
lo induce all'autoperfezionamento: le virtù della DONNA, manifestate dalla
sua bellezza esteriore, sono talmente tante che
inducono l'uomo a perfezionarsi per essere degno di lei.
La donna è elevata e distante, anche per la sua
posizione sociale e perchè donna sposata, quindi spesso
irraggiungibile e l'amante è completamente subordinato a lei.
L'amore non può esistere all'interno del matrimonio poichè non può sopportare vincoli.
Altre tematiche
Questo amore diviene specchio del rapporto feudale:
il poeta - amante è vassallo della signora (in latino domina) e
le è sottomesso in un continuo servizio d'amore. Il patto tra la donna e l'amante
viene rafforzato da doni e riti simili a quelli dell'investitura feudale e cavalleresca,
e segue regole convenzionali. Per esempio l'uomo tiene nascosto
il nome della donna attraverso un senhal, un appellativo fittizio che la protegge dai pettegolezzi.
- La frustrazione del poeta - amante (metafora di quella dei nobili senza feudo
- celebrazione della nobiltà interiore e del servizio d'amore
- appagamento dell'amore che non si può raggiungere: da questo nasce la poesia
- desiderio che vive di ASSENZA, se venisse appagato cesserebbe la poesia (spesso l'amore è lontano)
- ci sono anche testi di argomento religioso o moralistico, politico - militare, burlesco - parodico