Lana - Knitting Corsi Maglia

Transcript

Lana - Knitting Corsi Maglia
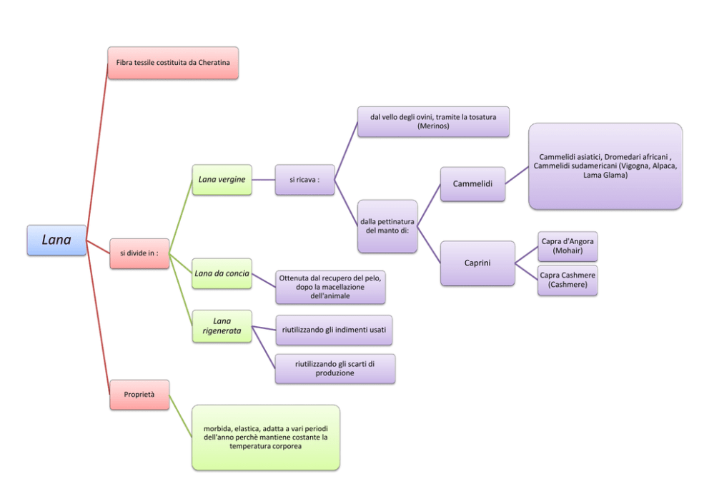
Fibra tessile costituita da Cheratina
dal vello degli ovini, tramite la tosatura
(Merinos)
Lana vergine
si ricava :
Cammelidi
Cammelidi asiatici, Dromedari africani ,
Cammelidi sudamericani (Vigogna, Alpaca,
Lama Glama)
dalla pettinatura
del manto di:
Lana
Capra d'Angora
(Mohair)
si divide in :
Caprini
Lana da concia
Lana
rigenerata
Ottenuta dal recupero del pelo,
dopo la macellazione
dell'animale
riutilizzando gli indimenti usati
riutilizzando gli scarti di
produzione
Proprietà
morbida, elastica, adatta a vari periodi
dell'anno perchè mantiene costante la
temperatura corporea
Capra Cashmere
(Cashmere)