IL PERSONAGGIO 1. Piatto: ne vengono descritte poche

Transcript

IL PERSONAGGIO 1. Piatto: ne vengono descritte poche
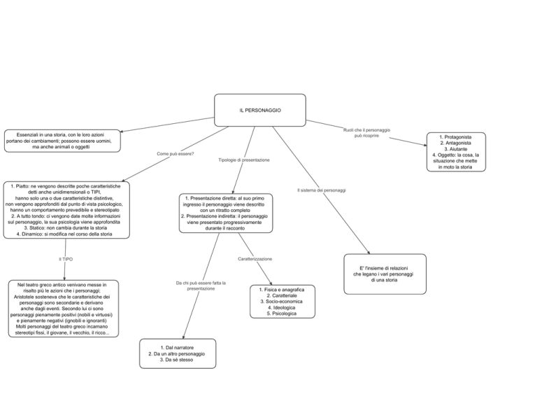
IL PERSONAGGIO
Ruoli che il personaggio
può ricoprire
Essenziali in una storia, con le loro azioni
portano dei cambiamenti; possono essere uomini,
ma anche animali o oggetti
Come può essere?
Tipologie di presentazione
1. Piatto: ne vengono descritte poche caratteristiche
detti anche unidimensionali o TIPI,
hanno solo una o due caratteristiche distintive,
non vengono approfonditi dal punto di vista psicologico,
hanno un comportamento prevedibile e stereotipato
2. A tutto tondo: ci vengono date molte informazioni
sul personaggio, la sua psicologia viene approfondita
3. Statico: non cambia durante la storia
4. Dinamico: si modifica nel corso della storia
Il sistema dei personaggi
1. Presentazione diretta: al suo primo
ingresso il personaggio viene descritto
con un ritratto completo
2. Presentazione indiretta: il personaggio
viene presentato progressivamente
durante il racconto
Caratterizzazione
Il TIPO
Nel teatro greco antico venivano messe in
risalto più le azioni che i personaggi;
Aristotele sosteneva che le caratteristiche dei
personaggi sono secondarie e derivano
anche dagli eventi. Secondo lui ci sono
personaggi pienamente positivi (nobili e virtuosi)
e pienamente negativi (ignobili e ignoranti)
Molti personaggi del teatro greco incarnano
stereotipi fissi, il giovane, il vecchio, il ricco...
Da chi può essere fatta la
presentazione
1. Dal narratore
2. Da un altro personaggio
3. Da sè stesso
E' l'insieme di relazioni
che legano i vari personaggi
di una storia
1. Fisica e anagrafica
2. Caratteriale
3. Socio-economica
4. Ideologica
5. Psicologica
1. Protagonista
2. Antagonista
3. Aiutante
4. Oggetto: la cosa, la
situazione che mette
in moto la storia