Organigramma

Transcript

Organigramma
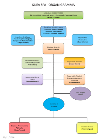
SILEA SPA ORGANIGRAMMA
ASSEMBLEA DEI COMUNI SOCI
(88 Comuni della Provincia di Lecco e 2 Comuni della Provincia di Como
Lasnigo e Pusiano)
Consiglio di Amministrazione
Presidente: Mauro Colombo
Consigliere: Paola Panzeri
Consigliere: Giuseppe Anghileri
Organismo di vigilanza
Presidente (Chiara Cogliati)
Componenti (Rosita Forcellini
- Giorgio Rusconi)
Responsabile
anticorruzione
(Buzzi Roberto)
Direzione Generale
(Marco Peverelli)
Responsabile Sistema
Gestione Integrato RGI
(Andrea Eboli)
Segreteria di Direzione
(Donata Meroni)
Responsabile Risorse
Umane
(Giordano Panseri)
Responsabile Relazioni
Esterne ed educazione
ambientale
(Chiara Benatti)
Unità progetti
speciali
Comitato di
Direzione
Direzione Amministrativa
Ad Interim
(Marco Peverelli)
22/11/2016
Direzione Tecnica
(Massimo Sgarzi)
AREA AMMINISTRATIVA
Direzione Amministrativa
Ad Interim
(Marco Peverelli)
Direzione Amministrativa
Ad Interim
(Marco Peverelli)
Responsabile Contabilità
e servizi finanziari
(Lucia Valena)
Contabilità Generale
(Alessandra Montanelli)
Addetti Contabilità
(Nicoletta D’Amico –
contratto
somministrazione Cinzia
Bartesaghi )
Responsabile Controllo di
Controllo di Gestione,
Gestione, Contabilità
Contabilità industriale
industriale
(Marilisa Zucchi)
(Marilisa Zucchi)
Responsabile servizi
commerciali
(Beniamino Bianco)
Segreteria servizi
commerciali
(Dino Anghileri)
Protocollo / Servizi generali e
centralino
(Monica Missaglia)
contratto somministrazione
(Erika Ghezzi)
Contratti e Appalti
(Antonietta D’Alconzo)
Responsabile uff. Affari
Legali Appalti contratti e
trasparenza
(Eleonora Rota)
Adempimenti normativi
amministrativi/
trasparenza
(Meroni Donata)
Segreteria Appalti
(Michela Gerosa)
22/11/2016
Direzione Tecnica
(Massimo Sgarzi)
AREA TECNICA
Coordinamento attività
amministrative per
Direzione Tecnica
(Marilisa Zucchi)
Responsabile Esercizio
Impianto di
Termovalorizzazione
(Roberto Buzzi)
Responsabile
Conduzione Impianti
(Fausto Pina)
Capo Turno
(Alberto Dalla Bona Alfredo Rusconi - Carlo
Novati - Giuseppe Valsecchi
- Gianbattista Consonni Marco Galbusera )
Servizi di automazione
e controllo impianti
(Damiano Ronchetti)
Gruisti
(Marco Fumagalli - Roberto
Stefanoni - Vincenzo Colosimo Vincenzo De Luca - contratto
sommi.zione Ivan Marieni e Luca
Marzorati)
Operatori
(Angelo Dell’Oro – Domenico
Mazzitelli -- Fabio Bonazzi Giuseppe Mariani - Lorenzo
Ceschel - Michele Scarpa)
Servizi ricevimento e
registrazione rifiuti
(Mauro Ferretti)
Coordinatore esercizio
e Servizi tecnici
impianto compostaggio
(Andrea Corti)
Coordinatore
personale operativo e
manutenzione
(Luca Mastruzzo)
Processo di Compostaggio
(Andrea Giglio – Cesare
Meoli – contratto
sommi.zione Edoardo Sala)
Capo Tecnico
Meccanico
(Roberto AndreottI)
Tecnici Meccanici
( Cosimo Roma –
Fabrizio Conti Valerio Valsecchi)
Capo Tecnico Elettrico
(Offredi Giancarlo)
Tecnico Elettrico
(Carlo Tegiacchi)
Responsabile della
Manutenzione
(Matteo Brembilla)
Magazzino
(Giorgio Rota)
Responsabile Ufficio
tecnico - ambientale
(Andrea Eboli)
Tecnico Ambientale
(Gabriella Sinigaglia)
Centro di raccolta Intercomunale
Valmadrera
(Maurizio Rapezzi – Samuele
Crippa)
Segreteria Tecnica
(Giuseppina
Tallarico)
Gestione Piattaforme
e centri di raccolta
(Beniamino Bianco)
Centro di raccolta Calolziocorte
Montemarenzo
(Personale addetto ai servizi di
igiene ambientale UO Calolziocorte)
Centri di raccolta Comunali
(Funzione esternalizzata)
Ufficio Acquisti
(Roberto Gandola)
Piattaforma Provinciale
(Funzione esternalizzata)
Segreteria servizi
igiene ambientale
(Dino Anghileri)
Coordinatore servizi igiene
ambientale
(Ad interim Beniamino Bianco)
Responsabile Tecnico
Gestione raccolte Cat
1D
(Beniamino Bianco)
Responsabile servizi
igiene ambientale
(Beniamino Bianco)
Consulente
Gestione Trasporti
(Funzione
esternalizzata)
Servizi logistici e
movimentazione
rifiuti
(Paola Birgels)
Addetti ai servizi di igiene ambientale
(Marco Valsecchi - Pierangelo Sana - Maurizio
Rocca – Angelo Pezzano - Luigi Marco Losa –Michelangelo Nava - Domenico Caligiuri - Marco
Milani - Pierluigi Malacarne - Natale Ghezzi Valentino Carenini - Mauro Servodio – Domenico
Calabrò – Roberto Soglio – Angelo Triarico –
Ibrahim Hassan - Antonio Filippelli - Enrico
Colombo - contratto somministrazione Luigi
Proserpio)
Call Center
(Monica Missaglia)
contratto somministrazione
(Erika Ghezzi)
Verifiche servizi igiene ambientale
(Pietro Balossi
Mirko Bernardo Francesco
Coniglione )
Movimentazione e Logistica (Barbara
Ildebrando - Cristian Sangiorgio Fabio Galbiati - Gloria Brusadelli Laura Besana - Mauro Vassena )
22/11/2016
SISTEMA DI GESTIONE INTEGRATO
QUALITA’ AMBIENTE E SICUREZZA
Datore di Lavoro
(Mauro Colombo)
22/11/2016
RSPP
(Andrea Eboli)
Rappresentante della
Direzione / Delegato dal
datore di lavoro per la
Sicurezza
(Marco Peverelli)
RLS
(Valerio Valsecchi )
Medico Competente
(Silvano Cerri)
Esperto Qualificato
Radioprotezione
Consulente Gestione Trasporti
Consulente ADR
RGI
(Andrea Eboli)
Addetti Emergenze
Antincendio e Primo
Soccorso
Preposti
Responsabile
Sistema di
Gestione
Ambiente
(Andrea Eboli)
Sub-delegato per la
sicurezza impianto di
termovalorizzazione
Valmadrera
(Roberto Buzzi)
Sub-delegato per la
sicurezza Sito di
Annone Brianza
(Ad interim Marco
Peverelli)
Responsabile
Sistema di
Gestione Qualità
(Giordano Panseri)
Responsabile
Sistema di
Gestione
Sicurezza
(Andrea Eboli)
Sub-delegato per la
sicurezza servizi igiene
ambientale
(Beniamino Bianco)
Preposti
Lavoratori
Addetti Emergenze
Antincendio e Primo
Soccorso
Lavoratori
Addetti Emergenze
Antincendio e Primo
Soccorso