Allegato 2 Organigramma 2013

Transcript

Allegato 2 Organigramma 2013
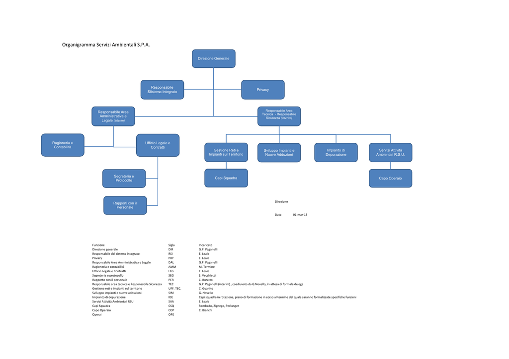
Organigramma Servizi Ambientali S.P.A.
Direzione Generale
Responsabile
Siistema Integrato
Privacy
Responsabile Area
Tecnica - Responsabile
Sicurezza (interim)
Responsabile Area
Amministrativa e
Legale (interim)
Ragioneria e
Contabilità
Ufficio Legale e
Contratti
Segreteria e
Protocollo
Gestione Reti e
Impianti sul Territorio
Sviluppo Impianti e
Nuove Adduzioni
Capi Squadra
Data
Sigla
DIR
RSI
PRY
DAL
AMM
LEG
SEG
PER
TEC
UFF. TEC.
SIM
IDE
SAA
CSQ
COP
OPE
Servizi Attività
Ambientali R.S.U.
Capo Operaio
Direzione
Rapporti con il
Personale
Funzione
Direzione generale
Responsabile del sistema integrato
Privacy
Responsabile Area Amministrativa e Legale
Ragioneria e contabilità
Ufficio Legale e Contratti
Segreteria e protocollo
Rapporto con il personale
Responsabile area tecnica e Responsabile Sicurezza
Gestione reti e impianti sul territorio
Sviluppo impianti e nuove adduzioni
Impianto di depurazione
Servizi Attività Ambientali RSU
Capi Squadra
Capo Operaio
Operai
Impianto di
Depurazione
01-mar-13
Incaricato
G.P. Paganelli
E. Leale
E. Leale
G.P. Paganelli
M. Termine
E. Leale
S. Vecchietti
C. Buratto
G.P. Paganelli (interim) , coadiuvato da G.Novello, in attesa di formale delega
C. Guarino
G. Novello
Capi squadra in rotazione, piano di formazione in corso al termine del quale saranno formalizzate specifiche funzioni
E. Leale
Rembado, Zignego, Perlunger
C. Bianchi