Leasing per i collaboratori AlphaDrive

Transcript

Leasing per i collaboratori AlphaDrive
Leasing per i collaboratori AlphaDrive
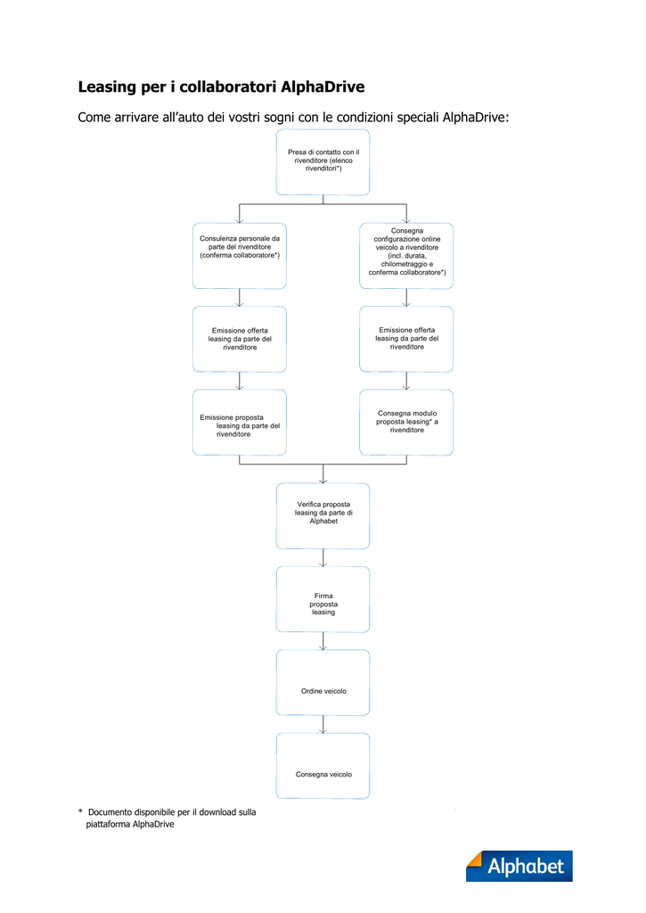
Come arrivare all’auto dei vostri sogni con le condizioni speciali AlphaDrive:
Presa di contatto con il
rivenditore (elenco
rivenditori*)
Consegna
configurazione online
veicolo a rivenditore
(incl. durata,
chilometraggio e
conferma collaboratore*)
Consulenza personale da
parte del rivenditore
(conferma collaboratore*)
Emissione offerta
leasing da parte del
rivenditore
Emissione offerta
leasing da parte del
rivenditore
Consegna modulo
proposta leasing* a
rivenditore
Emissione proposta
leasing da parte del
rivenditore
Verifica proposta
leasing da parte di
Alphabet
Firma
proposta
leasing
Ordine veicolo
Consegna veicolo
* Documento disponibile per il download sulla
piattaforma AlphaDrive