L`analisi di un progetto deve essere accuratamente strutturata, un

Transcript

L`analisi di un progetto deve essere accuratamente strutturata, un
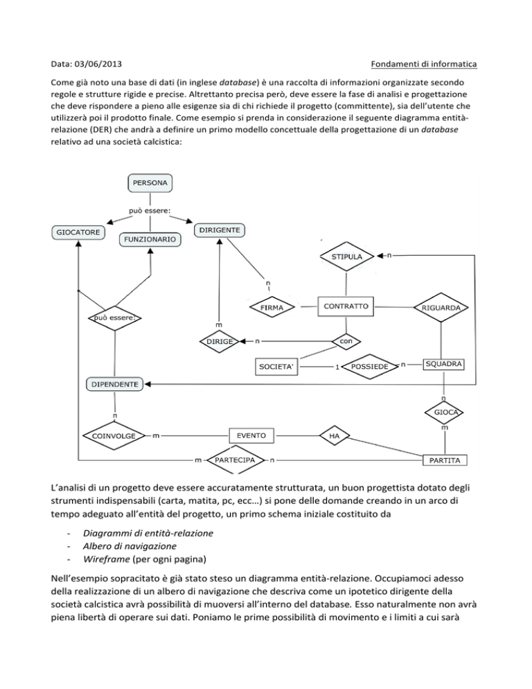
Data: 03/06/2013 Fondamenti di informatica Come già noto una base di dati (in inglese database) è una raccolta di informazioni organizzate secondo regole e strutture rigide e precise. Altrettanto precisa però, deve essere la fase di analisi e progettazione che deve rispondere a pieno alle esigenze sia di chi richiede il progetto (committente), sia dell’utente che utilizzerà poi il prodotto finale. Come esempio si prenda in considerazione il seguente diagramma entità-­‐
relazione (DER) che andrà a definire un primo modello concettuale della progettazione di un database relativo ad una società calcistica: L’analisi di un progetto deve essere accuratamente strutturata, un buon progettista dotato degli strumenti indispensabili (carta, matita, pc, ecc…) si pone delle domande creando in un arco di tempo adeguato all’entità del progetto, un primo schema iniziale costituito da -­‐
-­‐
-­‐
Diagrammi di entità-­‐relazione Albero di navigazione Wireframe (per ogni pagina) Nell’esempio sopracitato è già stato steso un diagramma entità-­‐relazione. Occupiamoci adesso della realizzazione di un albero di navigazione che descriva come un ipotetico dirigente della società calcistica avrà possibilità di muoversi all’interno del database. Esso naturalmente non avrà piena libertà di operare sui dati. Poniamo le prime possibilità di movimento e i limiti a cui sarà sottoposto tale dirigente nell’utilizzo del database:
Legenda v.e: visione elenco v.d: visione dettaglio Ricordiamo inoltre che: User type: sottinsieme di stake holder Stake holder: sono i soggetti che portano un determinato interesse nei confronti di un'iniziativa economica, sia essa un'azienda o un progetto. Si passa poi successivamente al Wireframe ovvero alla vera è propria struttura grafica o interfaccia che l’utente visualizzerà sul suo calcolatore. Di seguito si pone un Wireframe riferito alla HOMEPAGE dell’ipotetica società calcistica a cui sarà indirizzato il progetto: Durante il progetto occorre specificare ed effettuare: -­‐
-­‐
-­‐
-­‐
-­‐
-­‐
-­‐
Goals Requirements (requisiti di progetto) Nav tree (albero di navigazione) Wireframe (per ogni pagina) Implementation (implementazione) Test Release Nel nostro esempio dobbiamo tenere in considerazione che il dirigente in questione potrà: 1) Goals: gestire i propri dati anagrafici, contratto, curriculum vitae; per il periodo di dirigenza deve poter gestire i dipendenti, partite, eventi