LA PRIMA GUERRA MONDIALE: DALLE TRINCEE ALL

Transcript

LA PRIMA GUERRA MONDIALE: DALLE TRINCEE ALL
Sul fronte orientale i primi di settembre i tedeschi
fermarono l’offensiva russa con
le battaglie di Tannenberg e dei Laghi Masuri
Intanto, però, i russi fermavano gli austriaci, costringendoli
ad abbandonare la Galizia: anche sul fronte orientale
la guerra si stabilizzava e diveniva guerra di trincea
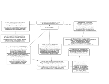
LA PRIMA GUERRA MONDIALE: DALLE TRINCEE
ALL'ENTRATA IN GUERRA DELL'ITALIA
1915 - 1916
IN ITALIA INTANTO
Situazione bloccata sul piano militare
Nella battaglia di Ypres per la prima volta,
(aprile 1915) i tedeschi usarono il gas
asfissiante, che perciò fu chiamato iprite
Mentre gli eserciti continuavano a fronteggiarsi
nelle trincee, nei singoli Paesi milioni di uomini,
donne, vecchi e bambini venivano impegnati
per produrre armi, munizioni, autocarri e beni alimentari
Sul mare il controllo della situazione venne preso
dalla Gran Bretagna, che istituì il blocco continentale
per impedire i rifornimenti via mare agli imperi centrali
i tedeschi risposero con la guerra sottomarina, attaccando
indiscriminatamente anche navi di Paesi neutrali
e navi passeggeri (1915 piroscafo inglese Lusitania)
Da una parte stavano gli INTERVENTISTI:
I nazionalisti volevano dichiarare guerra all’Austria
per recuperare Trentino e Trieste e per fare
dell’Italia una grande potenza imperialista;
pensavano anche che la guerra avrebbe
eliminato i deboli (principio di razzismo)
I democratici – repubblicani che volevano le terre irredente
Alcuni socialisti e sindacalisti che speravano così
in una crisi del capitalismo e nella rivoluzione socialista
Liberal – conservatori, che volevano
indebolire i movimenti sociali di protesta
I proprietari delle grandi industrie
che volevano accrescere i loro profitti
Mussolini, che fu espulso dal Partito socialista
Re Vittorio Emanuele III per aumentare
propria popolarità in caso di vittoria
Dall’altra parte stavano i NEUTRALISTI:
La maggioranza dei socialisti,
contrari per principio alla guerra e convinti che
la guerra avrebbe portato danno alle classi più povere
I cattolici, anche perché l’Austria era potenza cattolica
Giolitti e i giolittiani, convinti che l’Italia avrebbe
potuto realizzare l’obiettivo di recuperare le terre
irredente attraverso trattative diplomatiche e che
non fosse pronta per affrontare un conflitto
Gli imperi centrali erano inferiori numericamente
e avevano sempre più difficoltà a rifornirsi a causa del blocco navale britannico
Mentre si combatteva a Verdun (21 febbraio 1916 –
dicembre 1916; detta la “Caporetto francese”)
i francesi, con l’aiuto degli inglesi, scatenarono la
controffensiva sul fiume Somme (luglio – novembre
1916). Per la prima volta comparvero i carri armati (lettura p. 47)
Il governo italiano trattava sia con l’Austria (che aveva
offerto alcuni territori in cambio della neutralità) sia con l’Intesa
Il 26 aprile del 1915, Salandra, con l’appoggio del re,
stipulò con Inghilterra, Francia e Russia un accordo segreto, il Patto di Londra
l’Italia si impegnava ad entrare in guerra entro un mese e si assicurava,
in caso di vittoria, il Trentino, l’Alto Adige, Trieste, Gorizia,
l’Istria, con l’eccezione di Fiume, e la Dalmazia (vedi p. 44)
Il 24 maggio 1915 l’Italia dichiarò guerra solo
all’Austria (non alla Germania, perché si pensava
che l’intervento avrebbe dovuto limitarsi alla
liberazione delle terre irredente; solo un anno
dopo le potenze alleate convinsero l’Italia
a dichiarare guerra anche alla Germania)
La Camera voleva mantenere la
neutralità: era necessario
sollevare l’opinione pubblica
Alla testa del movimento si pose
D’Annunzio, che nelle “radiose giornate
di maggio” del 1915 (dimostrazioni
organizzate a Roma) esaltava i giovani
a prendere le armi contro il tradizionale
nemico dell’Italia: l’Austria
L’opinione pubblica fu convinta