Obbligo di legge PROGRAMMAZIONE SEMPLIFICATA Licenza

Transcript

Obbligo di legge PROGRAMMAZIONE SEMPLIFICATA Licenza
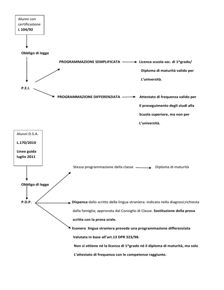
Alunni con
certificazione
L 104/92
Obbligo di legge
PROGRAMMAZIONE SEMPLIFICATA
Licenza scuola sec. di 1^grado/
Diploma di maturità valido per
L’università.
P.E.I.
PROGRAMMAZIONE DIFFERENZIATA
Attestato di frequenza valido per
Il proseguimento degli studi alla
Scuola superiore, ma non per
L’università.
Alunni D.S.A.
A
L.170/2010
Linee guida
luglio 2011
Stessa programmazione della classe
Diploma di maturità
Obbligo di legge
P.D.P.
Dispensa dallo scritto della lingua straniera: indicata nella diagnosi;richiesta
dalla famiglia; approvata dal Consiglio di Classe. Sostituzione della prova
scritta con la prova orale.
Esonero lingua straniera prevede una programmazione differenziata
Valutata in base all’art.13 DPR 323/98.
Non si ottiene né la licenza di 1^grado né il diploma di maturità, ma solo
L’attestato di frequenza con le competenze raggiunte.