Rivoluzione Francese v3 - Istituto Comprensivo di Gualtieri

Transcript

Rivoluzione Francese v3 - Istituto Comprensivo di Gualtieri
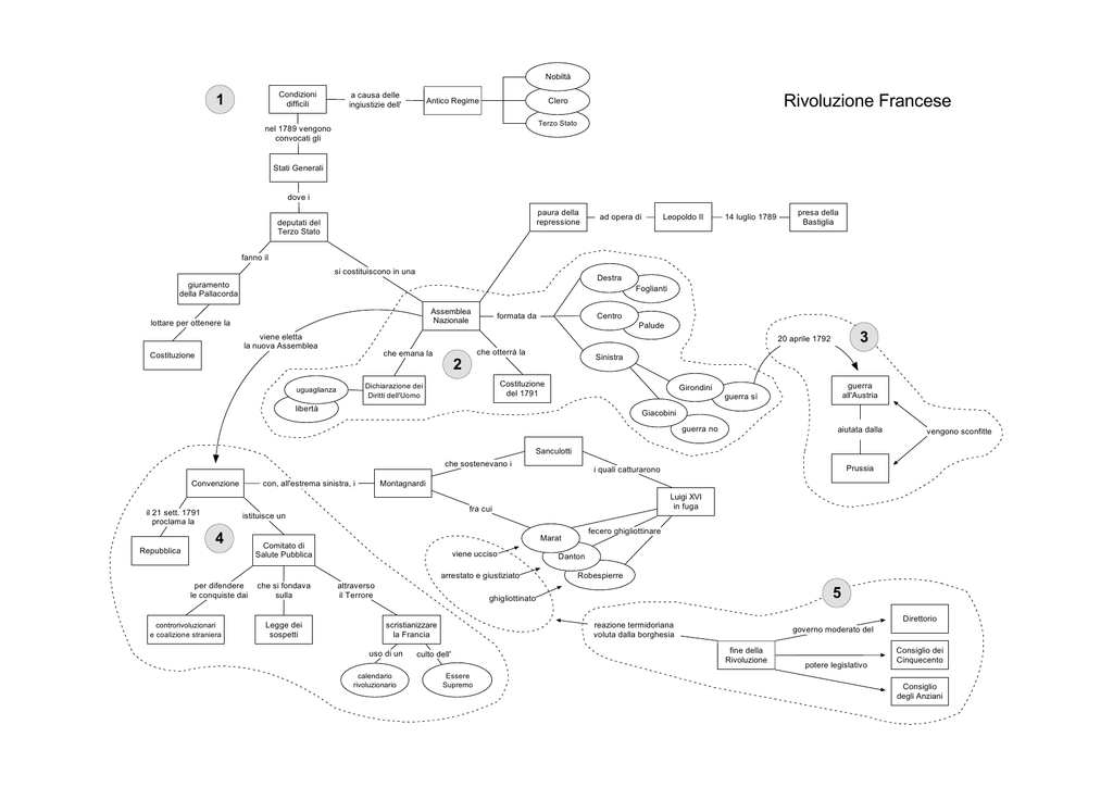
Nobiltà
Condizioni
difficili
1
a causa delle
ingiustizie dell'
Antico Regime
Rivoluzione Francese
Clero
Terzo Stato
nel 1789 vengono
convocati gli
Stati Generali
dove i
paura della
repressione
deputati del
Terzo Stato
Leopoldo II
ad opera di
14 luglio 1789
presa della
Bastiglia
fanno il
si costituiscono in una
Destra
giuramento
della Pallacorda
Foglianti
Assemblea
Nazionale
lottare per ottenere la
viene eletta
la nuova Assemblea
Centro
formata da
Palude
3
20 aprile 1792
che otterrà la
che emana la
Costituzione
Sinistra
2
Costituzione
del 1791
Dichiarazione dei
Diritti dell'Uomo
uguaglianza
guerra
all'Austria
Girondini
guerra sì
libertà
Giacobini
guerra no
aiutata dalla
vengono sconfitte
Sanculotti
che sostenevano i
Convenzione
il 21 sett. 1791
proclama la
4
controrivoluzionari
e coalizione straniera
che si fondava
sulla
Legge dei
sospetti
fecero ghigliottinare
Marat
Comitato di
Salute Pubblica
viene ucciso
arrestato e giustiziato
per difendere
le conquiste dai
Luigi XVI
in fuga
fra cui
istituisce un
Repubblica
Prussia
i quali catturarono
Montagnardi
con, all'estrema sinistra, i
attraverso
il Terrore
Danton
Robespierre
5
ghigliottinato
scristianizzare
la Francia
uso di un
calendario
rivoluzionario
Direttorio
reazione termidoriana
voluta dalla borghesia
culto dell'
Essere
Supremo
governo moderato del
fine della
Rivoluzione
potere legislativo
Consiglio dei
Cinquecento
Consiglio
degli Anziani

Documenti analoghi

RIVOLUZIONE FRANCESE: dal 1789 al Terrore

RIVOLUZIONE FRANCESE: dal 1789 al Terrore radere al suolo Parigi: per tutta risposta i sanculotti manifestano contro il Re invadendo la sua reggia parigina mettendo in fuga la Guardia Nazionale NB.: E’ in coincidenza con questo ennesimo sc...

Dettagli

LEZIONE 7 - E

LEZIONE 7 - E 4 agosto 1789: l’Assemblea Costituente abolisce i diritti signorili, le decime ecclesiastiche e la venalità degli uffici 26 agosto 1789 l’Assemblea Costituente emana la Dichiarazione dei diritti de...

Dettagli