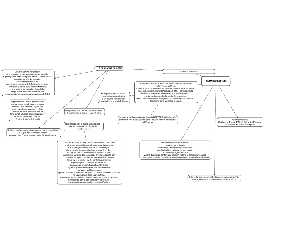
LE CHANSONS DE GESTE Canzoni perché interpretate da un

Transcript

LE CHANSONS DE GESTE Canzoni perché interpretate da un
LE CHANSONS DE GESTE
Canzoni perché interpretate
da un cantore con accompagnamento musicale,
di gesta perché narrano imprese eroiche e memorabili,
compiute da eroi del passato.
Massima espressione del
genere epico-narrativo delle letterature romanze
medievali, a partire dalla fine dell'XI secolo,
non si basano su invenzioni fantastiche,
ma gli eventi non sono raccontati con
precisione storica: nascono dalla tradizione ORALE.
Rappresentano i valori, gli ideali di un
intero popolo: contribuiscono a creare
l'identità della nazione. Legate allo
spirito cavalleresco del tempo delle
crociate, feudale, bellicoso, con un
forte senso religioso, conquista di nuovi
territori a danno degli "infedeli":
Si parla di spirito di crociata
Scritte in versi (lasse rimate e assonanzate di decasillabi)
in lingua d'oil, il francese parlato
all'epoca nella Francia settentrionale. Oil significava sì.
Da esse si sviluppa il
ROMANZO CORTESE
Nell’epica gli eroi facevano
parte del destino collettivo
di un popolo, nel romanzo
l’impresa è una prova individuale
Ampie narrazioni in oil, nate intorno alla metà del XII secolo
nella Francia del Nord.
Il termine romanzo viene dall'espressione francese mise en roman,
trasposizione in lingua volgare (di opere latine) perchè all'inizio
rielabora opere della tradizione latina (materia classica),
ma da subito riprende elementi delle chansons
(bellici e cavallereschi) e della poesia trobadorica (amor cortese).
Tematiche sono avventura e amore.
Si organizzano in cicli intorno alle imprese
di una famiglia o discendenza nobiliare
Il più famoso ciclo è quello sulle imprese
di Carlo Magno e i suoi paladini
contro i saraceni
La materia più famosa trattata è quella BRETONE (di Bretagna):
storia di re Artù e dei cavalieri della Tavola Rotonda, ambientata
nel VI secolo
CHANSON DE ROLAND: Canzone di Orlando, 1080 circa,
la più antica giuntaci integra. Si basa su un fatto storico:
778 la retroguardia dell'esercto di Carlo Magno
viene assalita e sterminata da un gruppo di predoni
montanari baschi; nell'imboscata perdono la vita
alcuni nobili cavalieri. Tre secoli dopo diventa lo spunto per
un colto giullare per costruire una storia in cui si fondono
l'amore per la patria e quello per la fede, incarnati
nel personaggio di Orlando, santo-soldato
che accetta il proprio destino fino al martirio:
-figura di guerriero esemplare con potenza fisica,
coraggio, abilità nelle armi
- perfetto cristiano con devozione, purezza, militanza al servizio di Dio;
ha caratteri tipici della figura di Cristo
(tradimento subito, sacrificio fino alla morte per la salvezza altrui)
Somiglianze con le agiografie, le vite dei santi,
con cui ha in comune anche i centri di diffusione
Autore più famoso
Chrétien de Troyes, 1160 - 1190, scrive Perceval
o Il racconto del Graal, incompiuto.
Differenze rispetto alle chansons:
- struttura più articolata
- sviluppo più movimentato e incalzante
- psicologia più complessa dei personaggi
- centralità delle figure femminili
- visione dinamica e centrifuga (i cavalieri vagano in cerca di avventure),
contro quella statica e centripeta (che converge verso il re e la fede cristiana)
Ciclo bretone: o materia di Bretagna, che parla di re Artù,
Merlino, Ginevra e i cavalieri della Tavola Rotonda